|
Flyback Converter反馳(激)式變換器
|
Posted by
Romeo
on August. 20, 2020
| |
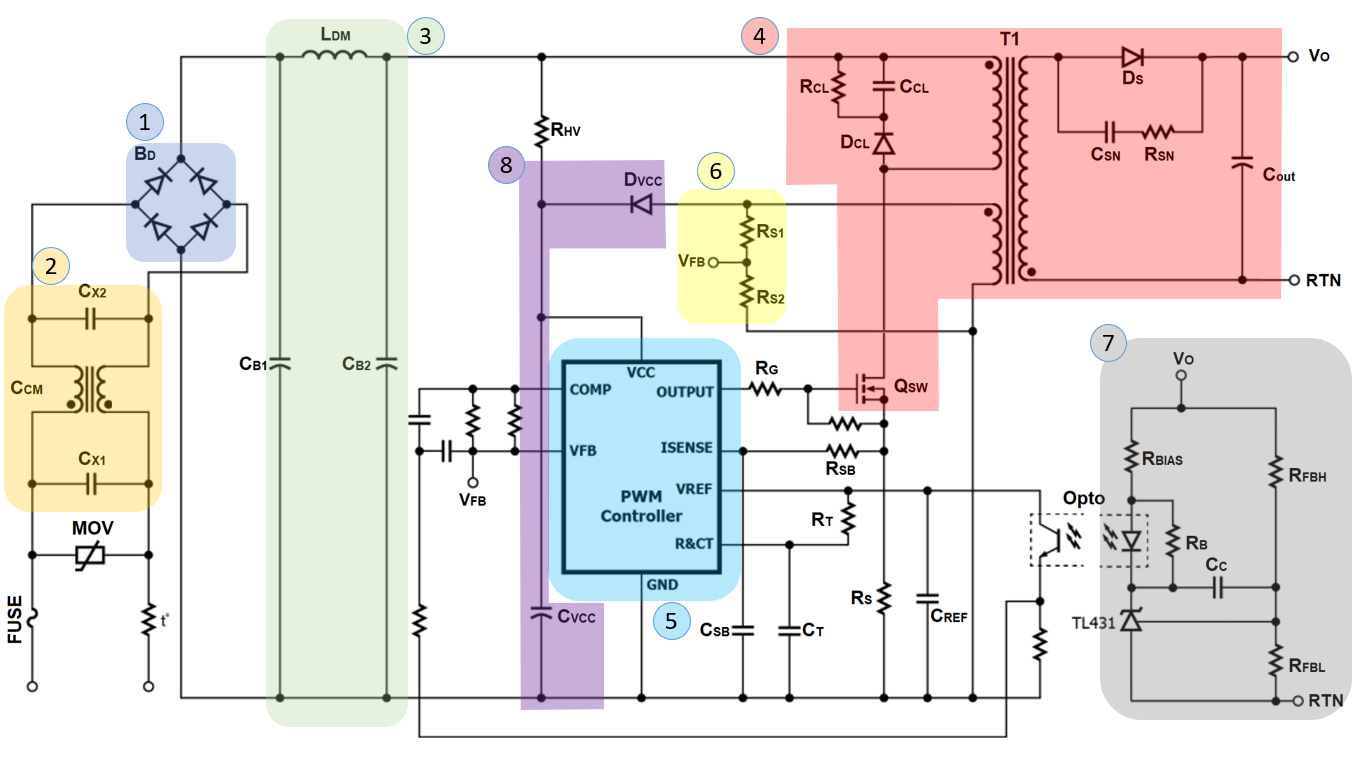
Flyback Converter反馳(激)式變換器架構
Flyback Converter反馳(激)式變換器是在AC轉DC的過程使用上,比較常見的架構
主要優點是,他算是一種來提供擁有隔離以及穩定的直流輸出,非常低成本的方式。
反馳(激)式架構一般可分為以下幾個方塊部分,每一個方塊都有他的用途。
第一個模塊是橋式整流器, 橋式整流器將交流輸入轉為高壓的直流,作為反馳(激)功率級的輸入電壓。
第二部分是EMI濾波器。
第三部分是EMI濾波器以及輸入電容,EMI濾波器的用途是用來防止電源開關切換時產生的雜訊,反回到交流輸入端,影響其他用電系統,而輸入電容用於減少反馳(激)變換器的輸入電壓波動範圍。
第四部分是反馳(激)變換器的功率級,
它包含功率開關、整流二極體、以及變壓器、snubber吸收電路及輸出電容等等。
他的基本工作原理是當一次側的開關導通的時候,能量將儲存在變壓器的一次側繞阻,等到一次側開關關閉的時候,能量再透過變壓器以及輸出二極體傳遞到輸出端。
能量傳遞到輸出的過程,所需控制部分是由第五部分,PWM控制器所控制的。
通過對輸出功率的控制,PWM控制器能保持輸出電壓的穩定在一個小的範圍內,
而輸出電壓的訊息,會由第六或第七個方塊,回授電路傳遞給PWM控制器,
常見回授的方式有兩種,第一種我們稱為一次側回授(PSR),另一種稱為二次側回授(SSR)。
第六個方塊,在一次側回授中,PWM控制器透過變壓器輔助繞組,加上分壓電阻網路,來間接監測輸出電壓的訊息。
第七個方塊,在二次側回授中,透過誤差放大器,將回授電壓與一個參考基準電壓比較,來產生誤差訊號,將其反饋給一次側的控制器。
由於二次側誤差訊號需透過隔離做傳遞,所以我們還需要一個光耦合器,來完成訊號的傳遞。
第八個方塊部分,
我們還需要給PWM控制器在啟動時供電,這就需要由變壓器的一次側輔助繞組來實現。
以上是一個簡易版的Flyback Converter反馳(激)式變換器說明,方便去了解整個架構的基本概念,反馳(激)式變換器其實還存在了需多的有趣變形設計,等待我們去探索。
|
|